RODE NT2-A шум и треск

Phildream

Member
22 Апр 2020
35
1
8
35
Всем доброго вечера! Случилась неожиданно беда... Ну беды редко случаются ожидано. Один из моих микрофонов, а именно Rode NT2-A стал чудить. После 3х лет использования появился шум (похожий на шум ветра) и треск. Я вычитал на нескольких форумах, что были люди с такой же проблемой и дабы ее вылечить, меняли 2 смд кондера, которые расположены над тремя проводками идущими к капсюлю. Найти именно такие же смд на замену найти я не смог в своем городе, нашел только вот такие, как на первом фото (0.1 мкФ 250в). В городе у нас только один мастер согласился взяться за ремонт микрофона. Заменили кондеры, оригинальные смд сломались при выпайке, т.к. мастер выпаявал паяльником, а не феном. При первом включении всё было норм, никаких шумов. Но через день все возобновилось. Фото того, что получилось, прикрепляю к посту. Может надо было убрать канифоль после пайки с платы? Странно, что мастер не убрал. Рядом с проводками на капсюль видно, что немного зацепили паяльником два кондера, либо это от канифоли так кажется? Я не шарю в радиотехнике. Кондеры, которые меняли, были подсевшие. Такчто по идеи поменяли их не зря. Вопрос в том на нормальные ли поменяли.... Может нужно ещё поменять те, что справа с края такие же два смд, как были те, что заменили? Что посоветуете? Может, кто сталкивался с такой проблемой и я лучше вам отправлю почтой на ремонт? А то, микро не дешёвый и я очень переживаю, как бы его не доломали до конца. Кстати, после того, как заменили два кондера, перестала работать восьмерка. Она работает теперь только при -10 дБ. До этого работала норм. Может это из-за канифоли на месте пайки? Или таки из-за того, что зацепили другие два маленьких кондера рядом с проводами снизу... Я весь на нервяках уже с этим микрофоном... Буду безумно благодарен за любые советы и помощь. Очень хочу вернуть микро к жизни.
Кстати. Капсюль сто процентов норм и рабочий, его проверили, никаких повреждений и работает норм. Дело в плате. Электролиты проверили. Два выпаяли, они слегка подсевшие, но в пределах нормы. Спасибо заранее всем за любые советы и помощь!
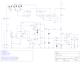
И если, вдруг, у кого есть схема на этот микрофон, чтобы точно знать, где и что стоит, буду очень благодарен!
 

Вложения

  • IMG_20200516_170100.jpg
    IMG_20200516_170100.jpg
    1,2 MB · Просмотры: 434
  • IMG_20200516_170621.jpg
    IMG_20200516_170621.jpg
    1,4 MB · Просмотры: 616
Всем доброго вечера! Случилась неожиданно беда... Ну беды редко случаются ожидано. Один из моих микрофонов, а именно Rode NT2-A стал чудить. После 3х лет использования появился шум (похожий на шум ветра) и треск. Я вычитал на нескольких форумах, что были люди с такой же проблемой и дабы ее вылечить, меняли 2 смд кондера, которые расположены над тремя проводками идущими к капсюлю. Найти именно такие же смд на замену найти я не смог в своем городе, нашел только вот такие, как на первом фото (0.1 мкФ 250в). В городе у нас только один мастер согласился взяться за ремонт микрофона. Заменили кондеры, оригинальные смд сломались при выпайке, т.к. мастер выпаявал паяльником, а не феном. При первом включении всё было норм, никаких шумов. Но через день все возобновилось. Фото того, что получилось, прикрепляю к посту. Может надо было убрать канифоль после пайки с платы? Странно, что мастер не убрал. Рядом с проводками на капсюль видно, что немного зацепили паяльником два кондера, либо это от канифоли так кажется? Я не шарю в радиотехнике. Кондеры, которые меняли, были подсевшие. Такчто по идеи поменяли их не зря. Вопрос в том на нормальные ли поменяли.... Может нужно ещё поменять те, что справа с края такие же два смд, как были те, что заменили? Что посоветуете? Может, кто сталкивался с такой проблемой и я лучше вам отправлю почтой на ремонт? А то, микро не дешёвый и я очень переживаю, как бы его не доломали до конца. Кстати, после того, как заменили два кондера, перестала работать восьмерка. Она работает теперь только при -10 дБ. До этого работала норм. Может это из-за канифоли на месте пайки? Или таки из-за того, что зацепили другие два маленьких кондера рядом с проводами снизу... Я весь на нервяках уже с этим микрофоном... Буду безумно благодарен за любые советы и помощь. Очень хочу вернуть микро к жизни.
Кстати. Капсюль сто процентов норм и рабочий, его проверили, никаких повреждений и работает норм. Дело в плате. Электролиты проверили. Два выпаяли, они слегка подсевшие, но в пределах нормы. Спасибо заранее всем за любые советы и помощь!
И если, вдруг, у кого есть схема на этот микрофон, чтобы точно знать, где и что стоит, буду очень благодарен!
Была когда то такая же проблема с Rode NT1 Black.Отдавал в ремонт в Минске,сделали.Но если честно не знаю как та и что исправляли.Ремонт стоил недорого
 
  • Like
Реакции: Phildream
Была когда то такая же проблема с Rode NT1 Black.Отдавал в ремонт в Минске,сделали.Но если честно не знаю как та и что исправляли.Ремонт стоил недорого
Жаль, что не помните... Я уже намучился с этим майком за последние пять дней.
 
Относительно недавно на nt2 поменяли капсюль на к103. Стало намного лучше.
 
  • Like
Реакции: Aik_man

Сейчас просматривают