пред ART Tube MP стОит ли? (2 онлайн)

  • Автор темы Автор темы edrule
  • Дата начала Дата начала
-- Ребята, а что - никто не отличает Data Sheet от реальной схемы, да? :girl_pinkglassesf:
 
Лампочка в таких схемах как ART стоит для подмеса сёра.Усиление на микрухе и паралельно лампочка.О нормальном усилении нет речи,но жужжание подмешивает.
И так дешевая микруха плюс срань с лампы,чем не сатурация.
Само собой схема и без лампы будет работать.
Такая вот гавняка.:focus:
 
Я использую ART Pro MPA примерно 10 лет. Аппарат еще из первых серий, сделан в Штатах. 2 канальный, высотой 2U. За все годы не было ни одного замечания. Включил, прогрел лампы и вперед. Не знаю, как в дешевых моделях, но в этом шум практически не ощущается. Мало того, при желании лампы дают шикарный перегруз. Перегружаешь лампу 1 канала и выход из него во 2 канал. Звучит очень "породисто".
 
  • Like
Реакции: tiretrak
ART TPS II по сути, очень похож на ART Tube MP Studio V3, только там блок питания другой и два канала в рек формате. Лампа одна и работает на оба выхода. В ней все и дело.

После покупки снял крышку и увидел китайский вариант 12AX7, который при кручении ручки пресетов сильно задирает уровень шума. Вынул из лампового комбика JJ EEC83S и поставил в преамр ART. Сразу появились низкие частоты, уровень шума при максимальной "грелке" уменьшился до такого состояния, что остальной я убрал подбором сочетания гейна и выходного сигнала.

Чуть позже купил несколько разных лампочек 12AX7(EEC83) и пробовал разные варианты как на flat режиме, так и на "грелке". Сразу скажу, что лампа работает и в режиме flat, так что если вы обеспокоены уровнем шума, просто подберите лампу с меньшим усилением, типа 5751A или просто выберите лампу с минимальным уровнем шума, как это делают на входных 12AX7 в преампах популярных ламповых усилителей.

У меня сейчас установлена лампа Haltron (вроде Hitachi 60-х) которая дает минимальный уровень собственного шума и при этом очень качественно передает тембр, в отличие от китайца 12AX7, где был сильный провал по низам и высокий уровень шума, как в режиме flat, так и в качестве "грелки".

Ну и даже на китайской лампе можно было существенно уменьшить уровень шума, если не добавлять +20db, не выкручивать гейн выше 3 часов, не ставить уровень выходного сигнала выше 12 часов, а лучше меньше. При нагретых пресетах опускать пропорционально гейн и выход (на слух, как лучше будет звучать).
 
В Art Tube всех модификаций лампа работает от 48В, которые же являются фантомным питанием. Накал пониженный 5.7в, вместо 6.3в. Такой режим работы является мягко говоря не "паспортным", лампа сама включена в режиме повторителя, и охвачена обратной связью, потому при вынутой лампе сигнал через резистор этой ОС проходит, не каждая 12ах7 будет работать нормально, это скорее такой "усиратель". Твердотельная часть преампа построена по обычной схеме, как в недорогих нормальных пультах, но в целом схема не лишена недостатков - однополярное питание и лишние элементы в тракте звуковом. Переделывали со знакомым пару своих таких предов, получалось гораздо лучше, чем в стоке.
 
Я читал про переделки таких усилителей и как-то было очень жалко денег и времени, потому что это как раз тот случай, когда на потраченные деньги можно легко купить нормальный качественный преамп от того же дижилаба или заколхозить что-то 100% ламповое.

Я пробовал всякие электронные эмуляторы лампы в цифровых преампах и в виде обработок на компьютере и особой разницы с "подсерателем" не увидел, поэтому решил убрать самую неприятную проблему с фоновым шумом в режиме flat. Не пробовал включать пред без лампы, но если ручка пресетов действительно влияет на режим работы лампы, то наверное, лампа там реально работает в качестве небольшого усилителя, потому что в режиме грелки уровень усиления растет как от увеличения гейна и вполне прилично. Что-то переделывать в усилителе смысла особого нет, потому что его покупают именно для того, для чего он был создан, немного подпортить оригинальный звук, чтобы было похоже на лампу.

Это как я бы взял 2 разных преампа, цифровой и ламповый, подал бы на них паралельно один и тот же звук и потом уже замешивал бы эти два сигнала вместе, в таком сочетании, чтобы получить что-то среднее. Понятно, что извращение, но не более чем примочка для электрухи или подбор мундштука и трости для саксофона.
 
Есть у меня подозрение, что на моем ART TPS II схема отличается. Как минимум потому что обе половинки лампы работают в разных каналах. В продолжении серии у MPA II там уже две лампы стоят, но там могли иначе замутить.

В любом случае, своей цели они как-то добиваются, девайсы продаются :-) А звук действительно "подогревается". Есть несколько пресетов при которых звук не сильно страдает (после замены лампы), но при этом насыщается высокими частотами и получается интереснее, чем flat. Как бы, понятно что не для профессионального применения, конечно.
 
не каждая 12ах7 будет работать нормально, это скорее такой "усиратель"
-еще точнее обсиратель, вообще преампы этой фирмы настолько плохи как транзисторно-микросхемная так и ламповая часть что мне не понятно кто их покупает и зачем ,
аналогичный бехр и то лучше (если выпускается до сих пор), тем более что везде про них давно все написано и исследовано
 
У меня пара ART Tube MP Studio V3. Зачем? Для записи, конечно же. :)
Ни выбрасывать, ни продавать не планируется.
Но есть и другое для записи - авторский двухканальный преамп на керамике с компрессором-дэ-эссером Леонида Шварцбург. Здесь все в полном порядке и пожизненное техобслуживание. Менять плана нет. Разве что еще что-то для разнообразия можно будет приобрести из-за красивого и понтово-модного названия. :)
 
Разве что еще что-то для разнообразия можно будет приобрести из-за красивого и понтово-модного названия.

Один мой товарищ, показывая на набитую аппаратурой рековую стойку, говорил
- "Делаю я все на компьютере, а вся эта куча железа, чтобы "лох цепенел" при входе".
 
"Делаю я все на компьютере, а вся эта куча железа,
Ну как сказать, входной сигнал же нужно как-то записать. С приборами все же есть выбор как и что "приукрасить" при надобности. Что-то я не очень доверяю преампам в конверторах.
 
Я несколько лет назад выкинул из ART TUBE MP половину деталей и лампу и транзисторная часть там звучала совсем не ужасно, там в исходнике нормальная схема в общем, только наворочали вокруг нее кучу странных решений.
 
Я несколько лет назад выкинул из ART TUBE MP половину деталей и лампу

Ну как-то жалко. Китайцы же старались, лампу ставили, светодиодик под ней, чтобы красиво смотрелось. Вон на али сколько продается "ламповых" увеселителей. Люди отзывы пишут, что звук офигенный, и детализация клевая и как же они раньше без этого жили. А все дело в волшебных пузырьках :-) Глаза верят, а уши врут...

Ну как сказать, входной сигнал же нужно как-то записать. С приборами все же есть выбор как и что "приукрасить" при надобности. Что-то я не очень доверяю преампам в конверторах.

Ну да, в каждом деле должно быть место творчеству. :-) И так и сяк попробовать хочется, а потом тебе кричат, "давай срочно делай, срок был вчера" и ты все выкидываешь лишнее и фигачишь по одному единственному 100% работающему способу, дабы ничего не испортить :-) А потом снова за старое...
 
  • Like
Реакции: Long
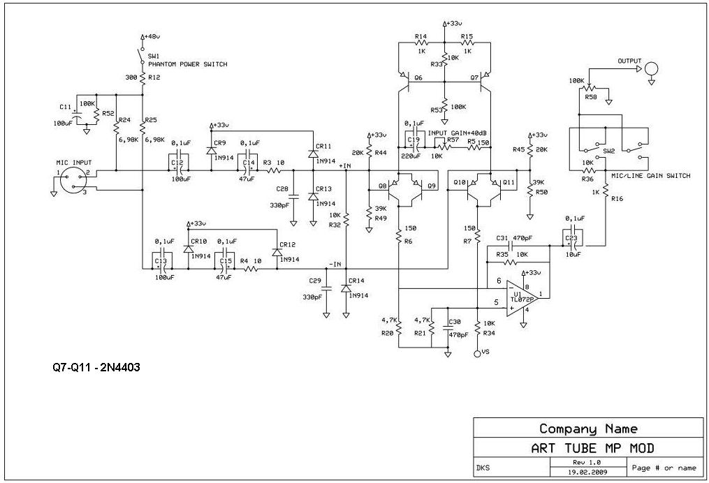
Если кому интересно, то оставил я в нем только то, что во вложении.
 

Вложения

  • Art_tube_mp_mod.JPG
    Art_tube_mp_mod.JPG
    72,8 KB · Просмотры: 325
  • PSU.jpg
    PSU.jpg
    65 KB · Просмотры: 317
  • Like
Реакции: Kokarev Maxim
там в исходнике нормальная схема в общем
-именно в общем , т.е рабочая , звук у этой схемы никакой , если прилепить навесом шиклаи на входной каскад , то станет значительно лучше
-заодно номинальчики все поменять и tlo72 на opa1652 или ada4610-2 и емкости на входе до кучи
-короче проще собрать новый преамп на that1580 или ADA4898 ( LME49990) и забыть навсегда про все эти ART , ALTO, SAMSON, BEHRINGER и подобную туфту
 
Последнее редактирование:
Что-то я не очень доверяю преампам в конверторах.
-и правильно , кроме pga2500 и редко that1510 , ничего приличного нет , причем первая имеет д.д на 10db меньше ( питание +-5в) , остальное полный
шмурдяк и непотребье , кроме отчасти бехра( шиклаи) , и таскам uh7000 ( opa1612)
 
ART "красит" звук будь здоров, можно даже так сказать. Но именно для этого его и держу. Не столько для студийной записи, сколько для "оживления" сигнала с цифровых примочек на сцене. Никакой другой преамп не работает с такой ощутимой "наглостью" и напором в работе с обертонами. Так что, если идет борьба со стерильным звуком - ART самое то, что нужно. Применение в студийной записи именно по этим его характеристикам. Например: дабл треки вокальных бэк-партий не обязательно прописывать. Преам "расщепит" тембр так, что все будет рок-н-ролл. Если гитара звучит слишком плоско через адекватный преамп - АРТ все сделает сам и поработает с обертонами. И т.д. К стати, все очень музыкально звучит. Так что, друзья, "не осцилографом единым" определяется прибор или примочка. Есть герцы для прибора, но есть и для ушей. Особенно если это касается участия прибора в работе с музыкальными гармониками. ;)

И да, в дополнение, - всегда лучший результат в оценке или разработке прибора это тесный тандем инженера и музыканта ( хороших еще лучше) :)
P.S.
Имею парочку АРТ именно для двух раздельных выходов с А.гитары - пьезо+звукосниматель. Ну и для других решений.
 
ART "красит" звук будь здоров, можно даже так сказать. Но именно для этого его и держу.
-для этого просто нужен нормальный ламповый прибор , неважно преамп или просто драйвер, звук будет на порядок лучше , чем у этой детской недоделки
-помнится у меня был магнитофон маяк203 , я его доделал, настроил, звук зашибись , с пеной у рта доказывал товарищу что все akai примерно то же , потом
привезли послушать 646 и стало понятно что г...о как ни готовь оно все равно г...о
 
Последнее редактирование:
  • Like
Реакции: Long
Сигнал проходит через 2 каскада лампы - с анодной и катодной нагрузкой, что и даёт определённый окрас.
При таком пониженном анодном напряжении, происходит более резкий и быстрый переход в "грязный" режим лампы.
Думаю, что для уменьшения этого и сделана довольно активная обр. связь.

Я проводил эксперименты со смещением лампы, обратной связью и т.п., но в итоге оставил всё как было.
Это очень интересная схема, хотя тут её и ругают.

На мой взгляд, арт тюб мп "красит" заметнее и кстати не так уж и плохо, чем мои беллари рп 533 и редд 47 с нормальным высоковольтным анодным напряжением и трансами.
По мне, это недорогая "красящая" лампа в звуковом тракте за смешные деньги.
 
Последнее редактирование:

Сейчас просматривают