Как подключить гитару к низкоомному микрофонному входу? (1 онлайн

LeftBand

Well-Known Member
24 Июл 2008
803
417
63
41
Москва
Добрый день.

Вопрос нубский, но ранее просто не думал об этом.
Имеется предусилитель, где есть только микрофонный XLR вход (Клон 1073), как к нему подключить электрогитару?

Нужен дибокс? Пассивный?
Гитары имеются разные. С пассивными датчиками (Gibson LP, Yamaha BB424 (бас)), и с активными (Godin: Ambiance (нейлон, электроакустика); A4 ultra (Бас); A6 (Электроакустика)).

Т.е. гитару в дибокс а из него уже XLR в пред?

Для активных и пассивных датчиков разные дибоксы нужны?
 
Т.е. гитару в дибокс а из него уже XLR в пред?

Для активных и пассивных датчиков разные дибоксы нужны?

Да, через дибокс. Он для этого и нужен.

Дибокс нужен активный, с высоким входным сопротивлением (1 мОм и выше). Иначе, на низком сопротивлении звук сильно деградирует. Но активную гитару, полагаю, можно и в пассивный дибокс, но он может понизить уровень.
 
  • Like
Реакции: darthmortius
Ясно, спасибо.

Если не ошибаюсь, Михаил Лонг как-то говорил, что его Long StereoChannel можно использовать как дибокс.
Кто-нибудь знает, как это сделать?
 
Дибокс нужен активный, с высоким входным сопротивлением (1 мОм и выше).

А что, бывают ещё низкоомные? Нигде в описаниях дибоксов не замечал, сколько они Ом. Плохо смотрел? Или надо документацию от них брать?
 
А что, бывают ещё низкоомные? Нигде в описаниях дибоксов не замечал, сколько они Ом. Плохо смотрел? Или надо документацию от них брать?
Пассивные все низкоомные. Активные могут быть с разным сопротивлением, цифра 1мОм и больше даст гарантию, что звук не деградирует заметно. Да, это обычно пишут в документации, в характеристиках.
 
  • Like
Реакции: LeftBand
Кто-нибудь знает, как это сделать?

подключится в специально предназначенный вход на задней панели

233172
 
  • Like
Реакции: LeftBand и deplexer
подключится в специально предназначенный вход на задней панели
На задней панели STEREO CHANNEL расположены:
v.gif
2 входных гнезда симметричных микрофонных входов,
v.gif
2 гнезда высокоомных входов для адаптеризованных инструментов,
v.gif
2 несимметричных гнезда прямых выходов с каждого из каналов предварительного усилителя.
 
  • Like
Реакции: LeftBand
2 гнезда высокоомных входов для адаптеризованных инструментов,
v.gif
2 несимметричных гнезда прямых выходов с каждого из каналов предварительного усилителя.

У меня именно так и подключено. Гитара через TRS в высокоомный вход Лонга. Но!! Это же вход предусилителя Лонга! Соответственно, это я просто подключил гитару к этому преду. А мне надо подключить к другому преду - 1073 у которого только XLR.

Я сейчас лонговским предом только и пользуюсь для гитар. С него уже минуя блок компрессора завожу на АЦП.
 
Там, возможно, надо какие-то перемычки внутри переставить. Джамперы т.е.
Т.к. когда я подключал Алесис 3660 через Y-кабель, в инсерт, то надо было открыть крышку и переставить джамперы. Может тут так же...

Просто думал, что есть проще решение.
 
Тогда ещё вопрос по Дибоксам. Они добавляют шума в сигнал? Пассивный по идее не должен, только если наводки какие-то будет ловить.

А активный по идее должен быть сам по себе шумным. Тогда нет смысла в 1073 втыкать, т.к. хотелось наоборот минимальный уровень шумов сохранить. Т.к. сам 1073 почти не шумит.
 
Я правильно понимаю , что нужно вдуть гитару на микрофонный вход без примочки и ди бокса ?
 
  • Like
Реакции: LeftBand
Тогда ещё вопрос по Дибоксам. Они добавляют шума в сигнал? Пассивный по идее не должен, только если наводки какие-то будет ловить.

А активный по идее должен быть сам по себе шумным.

Да, пассивный если только наводки поймает. Собственный шум у него никакой.

Активный тоже будет шуметь на довольно низких уровнях - там же нет усилителя, только буфер (повторитель). Как и входное сопротивление, этот параметр можно найти в документации. Думаю, если там -90 и меньше, то можно вообще не заморачиваться на счёт шума. Гитара наводок значительно больше поймает.
 
Имеется предусилитель, где есть только микрофонный XLR вход (Клон 1073), как к нему подключить электрогитару?
А для чего вам это вообще ?
Обычно гитару или в звуковую карту подключают (с нормальным Hi-Z входом или через дибокс) с обработкой гитарными плагинами ; Или в гитарное железо типа ламповой головы ,где потом съем микрофоном с каба или через лоадбокс в комп и далее импульс.

Разве что вы играете на чистом звуке и хочется просто поэксперементировать, какой окрас даст Ваш микрофонный предусилитель.
 
Последнее редактирование:
@Nabastak, в моей звуковухе не сделали HI-Z, у меня RME RAYDAT, там только оптика на вход.
А гитарный звук наруливаю через ампсимы.
А для чего.. Ну, почему бы и нет, если есть неплохие преды. Питерские а-ля 1073 и ламповый а-ля REDD47.
С микрофонами мне эти преды очень нравятся. Особенно ламповый. Почему бы гитару к ним не подключить.

Сейчас через лонговский играю.
 
  • Like
Реакции: Zvuk-Ach
Да, пассивный если только наводки поймает. Собственный шум у него никакой.

Активный тоже будет шуметь на довольно низких уровнях - там же нет усилителя, только буфер (повторитель). Как и входное сопротивление, этот параметр можно найти в документации. Думаю, если там -90 и меньше, то можно вообще не заморачиваться на счёт шума. Гитара наводок значительно больше поймает.

огромное спасибо. А то когда раньше спрашивал, (давно-давно) все отвечали одинаково: "раз его у тебя нет, он тебе и не нужен. " и "он согласовывает сопротивления".
Хоть кто-нибудь сказал, что это переходник с TRS на XLR. :)
 
ну не просто переходник)

гальваническая развязка, согласование сопротивлений, сплиттер, всё в одной коробочке
 
  • Like
Реакции: LeftBand
есть неплохие преды. Питерские а-ля 1073 и ламповый а-ля REDD47

А смысл в них для линейного сигнала гитары? Какая-нибудь конкретная педалька в пределах 10 000 ₽ много интереснее будет
 
  • Like
Реакции: deplexer
@LeftBand, ну это… мягко говоря не так)))) лонг, я полагаю, децибел на 20-30 тише будет по любому)) и не срёт в сигнал)

это ж как раз преды с характером

бас-гитару втыкать ещё есть логика
 
  • Like
Реакции: LeftBand
@LeftBand, ну это… мягко говоря не так)))) лонг, я полагаю, децибел на 20-30 тише будет по любому)) и не срёт в сигнал)

это ж как раз преды с характером

бас-гитару втыкать ещё есть логика

Нет причин не верить вам :)
Но убедиться в этом лично не отказался бы.
 
Ну тогда , это просто ........
С одной стороны шнура , который нужно спаять , для гитары , подключаемой в микрофонный вход , у вас будет впаян джек . Массу (оплётку) с этой стороны аккуратно обрезаете и изолируете ,так чтобы она ни с чем не контачила . Один из проводов оставшейся пары (скажем синий) паяете на корпус моно джека , а второй (скажем красный) на центральный его контакт .....
Одна сторона ,та что пойдёт в гитару , готова .....
Теперь паяем другую сторону шнура (ту что в преамп ).
Разбираем кэнон(xlr) и паяем в следующем порядке ......
Контакт №3 , соединяем с контактом №1 , туда-же паяем синий и оплётку (экран) .
Красный припаиваем к сопротивлению (резистору) 470ком ----1мом (по вкусу) , а другой конец резистора к ножке №2 .
На этом , конец истории ........:)

Уровня должно хватить ...... Разгоняем гейном .....

Фантом включать нельзя !
 
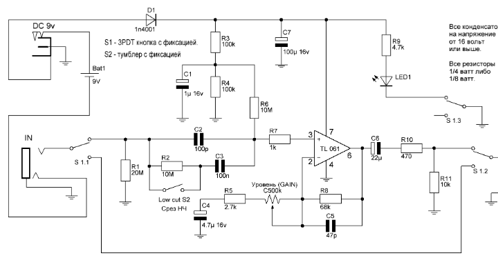
Тэк, тоже возникла необходимость. Из предов имеется только клон API 312 без линейного входа. Немного затупил. Могу же я вместо покупки активного дибокса собрать простейший бустер типа MXR Microamp с XLR выходом? Задача просто сопротивления согласовать, сплиттеры всякие не нужны
 
без линейного входа

у вас на аудиоинтерфейсе разве нет такового?

собрать простейший бустер типа MXR Microamp с XLR выходом

Смысл огород городить? Вам комплектующие дороже выйдут


2530₽
 

2530₽

Работал я как-то с этим нуксом, портит звук. Хотя бы симплвей надо.
 
@Anton Labaznikov, сейчас начнём рубку за радиалы, литтл лабс ред ай, кантримены и прочее )) проходили тысячу раз же)

я много работал с коробками от симплвей, никакого вау эффекта и тем более желания купить не возникло, они больше маркетологи хорошие, чем чудо-инженеры, как мне показалось

нюкс этот — дёшево и сердито, при необходимости можно хоть любую педаль с буферным байпасом взять

у меня лично за годы дофига девайсов скопилось для записи DI, сравниваю иногда в очередной раз со скуки — ну есть разница кое какая, да и хрен с ней
 
  • Like
Реакции: Long
я много работал с коробками от симплвей, никакого вау эффекта и тем более желания купить не возникло, они больше маркетологи хорошие, чем чудо-инженеры, как мне показалось

ничего не говорил про вау-эффект, использовал характеристику "хотя бы" :) Нукс откровенно режет верха. Я понимаю, что дешево и сердито, но хотя бы в советах об этом стоит предупреждать :)
 
  • Like
Реакции: quazzar
ну хрен знает, было дело, писал паренька сначала сам, потом он дома уже дописывал через этот девайс (он нашёл его сам, сплит через него делал, тк привычка была мониторить себя через комбик), я космической разницы не услышал (датчики пассивные, понятно, пара или даже тройка инструментов, емнип)

может конкретный экземпляр дурной попался? или там кнопка комбоэмуляции включена была?

@quazzar, тогда ищите на авито (больше негде, закрылась лавочка) Digilab SPM — официально (шутка, конечно) сертифицированный экспертами RMM прибор) вижу за 4800, но это фантастика и уже в резерве
 
у вас на аудиоинтерфейсе разве нет такового?
нет

Смысл огород городить? Вам комплектующие дороже выйдут
2530?
Деталюшки тут выйдут рублей на 300 максимум. А мне так вообще кондеры только докупить надо...
2024-07-08 07-53-48.png

Так в итоге-то что, выполнит бустер функцию активного ди-бокса?

Любят у нас все-таки насоветовать всякого, не отвечая по существу, без обид :D
 

Сейчас просматривают