Лимитер компрессор TSC LC-1 cхема? (1 онлайн

  • Автор темы Автор темы Long
  • Дата начала Дата начала

Long

Well-Known Member
27 Фев 2008
17.288
15.226
113
Moscow
www.long.ru
А нет ли у кого схемы или инсрукции на советский (Брянский) лимитер компрессор под названием LC-1 ?
223822

Нужна только схема.Не бесплатно.
Help, please!
 
  • Like
Реакции: MAME
@коб, CПАСИБО!
На редкость криво сделанный аппрат, я уже был близок к помешательству, разбираясь ним!

P.S. А покрупнее - никак нельзя сделать?
Если что - с меня причитается!
 
Последнее редактирование:
  • Like
Реакции: коб
-- Скорее всего, первоисточник - это бумажный оригинал. Снятый на телефон.
 
Всех с новым годом мужчины! Берегите свои паяльники)
Кстати недавно только его тут обсуждали (на форуме)
Михаил как Вам аппарат? Годное что то можно сделать? или чисто для окраса?
 
вот еще одна картинка от того же продавца
-немногим лучше но под другим углом и смята по другому , так и не понял а на чем там vca? на одинаковых полевиках что ли включенных в мост на втором ОУ для снижения искажений ? как то с брянским компрессором не сталкивался ни разу, помнится лимитер в усилителях встраиваемых в акустику по такой схеме делали , достаточно неплохо работал по крайней мере лучше явно чем оптронная шняга
 
Последнее редактирование:
-- Наверное, самый простой лимитер - и вполне хороший - был в AKG TDU 7000.
Пара транзисторов и полевичок. А если чуть модифицировать, то его можно сделать Soft-Knee.
 
-если просто на полевике делать даже с коррекцией , то все таки к.г у полевика высоковат , вот если по мосту в оу включить
то к.г удается получить на уровне 0.00Х % у меня помнится рекорд в генераторе синуса был 0.0002% но это с подбором
резисторов, ну и к пульсации управляющего сигнала полевики весьма чувствительны
 
Вопрос немного не по теме. Фазовые фильтры на ОУ в фейзерах с полевиком или фоторезистором на землю, это же тоже мост? Там на прямой и инверсный вход резисторы с одинаковым номиналом и с одного из них полевик на землю, а в другой ветке конденсатор.
 
-- Это просто самостоятельная топология - All-Pass. Как есть как Low-Pass и High-Pass фильтры,
так есть и All-Pass - всепропускающий фильтр. (Название, конечно, довольно идиотское, но не
нами оно придумано.) Этот фильтр пропускает весь спектр входящего сигнала - т.е. он имеет
линейную АЧХ, но не линейную ФЧХ.
Это вообще отдельная категория фильтров, и как и все "обычные" - может быть и первого порядка,
и второго, и более.
Применяются нечасто, кроме фэйзеров - замечены только в DBX172 и APHEX651.
 
Последнее редактирование:
  • Like
Реакции: Alex_HS и Vladimir74
Фазовые фильтры на ОУ в фейзерах с полевиком или фоторезистором на землю, это же тоже мост?
-нет это просто инвертор с к.у=1 и на + вход сигнал подается через емкость а не через резистор, Михаил все уже выше обьяснил,
по простому это фазовращатель , полевик который там стоит в роли регулируемого R с+ входа на землю регулирует фазу сигнала, в
фейзере после 4-8 таких цепочек , сигнал складывается ( или вычитается) из входного за счет этого получается т.н гребенчатый
фильтр собственно в этом и эффект
 
  • Like
Реакции: Vladimir74
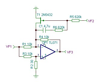
А в схеме рассматриваемого компрессора на прямой и инвертирующий вход оу подаётся сигнал через одинаковые резисторы, а полевик один из входов замыкает на землю, увеличивая коэффициент усиления? При закрытом полевике сигналы на прямом и инверсном входах почти равны и усиление минимальное. Я правильно понял? Это и называется мостом?
 
плиз, резистор r2 должен быть примерно равен или чуть больше сопротивления открытого половика, подбором резистора r3
устанавливают минимально возможный уровень при открытом половике, при хорошем оу можно добиться неплохих результатов, вообще
схема старая и достаточно известная, но редко применяемая из-за требования настройки, маленький thd имеет из-за работы при малых
переменных напряжениях с-и половика т.к на - входе напряжение равно поделенному делителем r3 r2 ( +вход), также недостаток- весьма
большая чувствительность к пульсациям на входе управления, да еще если резистор r2 будет иметь сильно большее сопротивление чем открытый половик то на выходе будет изменение фазы сигнала после минимума громкости
VCA.JPG
 
Последнее редактирование:
  • Like
Реакции: Vladimir74 и коб
делал лет 20 тому компрессоры по такому типу и да нужна точность подбора резисторов, но оно того стоит
 
плиз, резистор r2 должен быть примерно равен или чуть больше сопротивления открытого половика, подбором резистора r3
устанавливают минимально возможный уровень при открытом половике, при хорошем оу можно добиться неплохих результатов, вообще
схема старая и достаточно известная, но редко применяемая из-за требования настройки, маленький thd имеет из-за работы при малых
переменных напряжений с-и половика т.к на - входе напряжение равно поделенному делителем r3 r2 ( +вход), также недостаток- весьма
большая чувствительность к пульсациям на входе управления, да еще если резистор r2 будет иметь сильно большее сопротивление чем открытый половик то на выходе будет изменение фазы сигнала после минимума громкости
Посмотреть вложение 224113
Не , это не будет работать ....:)
 
Не , это не будет работать ...
-работает прекрасно по этой схеме помнится встраиваемых в акустику усилителей с лимитером наделали для АВТ воз и телегу на tda7294 в мосте( пробовали еще на вактролах но фуфляк полный в сравнении) , да и выше уже писал что у меня в самопальном генераторе с модифицированным мостом вина такой регулятор стоит , thd на 1кгц 0.0002% , правда там конечно время установки порядка 10с а то и больше , но к примеру аналогичный генератор Виктора под минуту устанавливается, да еще и не все полевики там подходят, а сюда хоть чмощные кп303е можно лепить, но самые подходящие это j310 по моему или j112 не помню уж точно, ну и оу конечно нужен малошумный ( у меня в этом редакторе почему то нет ничего лучше tl071),
-да еще забыл недостаток половик от температуры довольно сильно плавает, но там где не нужно большого диапазона регулировки на это
можно забить
 
Последнее редактирование:
  • Like
Реакции: коб
Юра , я не о том . У тебя полевик на виртуальной земле висит
-на какой виртуальной ? исток на земле сток на - вход оу , - вход оу там не виртуальная земля , там сигнал присутствующий на + входе поделенный делителем 10ком/30ом, оу включен дифусилителем? где это интересно в дифусилителе виртуальная земля?, это так называемый неуравновешенный мост
-вот схема обычного дифусилителя на оу никакой виртуальной землей - вход не является , там находится половина сигнала с+ входа vf2, вот ежели vf2 заземлить то да - вход будет виртуальной землей
DIF.JPG
 
Последнее редактирование:
-- В LC-1 вместо R2 стоит полевик, затвором на землю, и "кверх ногами" относительно полевика
на инверсном входе, для компенсации искажений.
Достоинство - не требует подстройки THD, т.к. используется дифпара полевиков.
Недостаток - такая схема шипит аки примус.

digilab2, а чем вас не устроил оптронный лимитер?
 
  • Like
Реакции: коб
Да , видимо ты прав . Работать это будет. Видимо я не учёл дифференциал .


Получается поливик в обратной связи оу в неинвертирующем включении ....
 
Последнее редактирование:
digilab2, а чем вас не устроил оптронный лимитер?
-я уж точно не помню , но звук точно был хуже хотя вактролы были точно родные vtl5c3 да они у меня так и валяются до сих пор , по
такой схеме с полевиками работа лимитера как то вообще не ощущалась на слух
 
Получается поливик в обратной связи оу в неинвертирующем включении ....
-ну можно и так рассматривать хотя это все таки просто неуравновешенный мост, наибольший шум там получается при минимальной громкости но это все зависит от сопротивлений канала половика и резисторов обвязки , т.е половик надо брать с наибольшим сопротивлением канала а резисторы обвязки возможно меньшие
Недостаток - такая схема шипит аки примус.
-да как то не особо она шипела впрочем там все зависит от оу и сопротивлений каналов полевиков, к тому же опять же у нас был конкретно лимитер с диапазоном подавления примерно 20-24db , т.е услышать шум на полной громкости как то проблематично, в генераторе сие вообще не шумит т.к там диапазон регулировки вообще никакой при подобранных элементах моста вина, в компрессоре может быть там все таки диапазоны регулирования поболе
-в любом случае как vca по сравнению с блэкмерами все это фуфель фуфляжный, но в некоторых случаях вполне применимо
 
Последнее редактирование:

Сейчас просматривают