E-mu E6400 Ultra

  • Автор темы Автор темы MO
  • Дата начала Дата начала

MO

ex Madikma
24 Фев 2013
156
57
28
Минск
Добрый день. Имеется данный девайс и проблемка, выходная громкость очень низкая, даже если в настройках поставить максимальную выходную громкость +12Дб. В пульте еще приходится на максимум все ручки выкручивать и этого даже не хватает. Что это может быть?
 
В качестве попутного бреда...
Может быть кабеля (баланс, не баланс)?
 
@Arlekin, с выходов семплера кабеля небаланс, а с выходов микшера баланс
Но остальные приборы подключались так же, и проблем с низким уровнем не возникало.

Т.е. , как вариант, попробовать подключить в семплер балансные кабеля? (мало ли..)
 
Ну да. Ну а вдруг...
А потом наоборот.

Я когда-то с этим сталкивался. Был "весьма обескуражен".
 
  • Like
Реакции: MO
@Arlekin, стало действительно лучше на балансных кабелях, но все равно, самое громкое что получилось -25 дб..
 
@MO, инструмент уже древний. Можно попробовать по всему звуковому тракту небаланс, например, поставить.
Кстати, а что в ТТХ по выходам сэплера указано?...

С Nord Stage 2 я тоже, кажись, "развлекался" аналогично. Но как и чем кончилось - не помню.
 
  • Like
Реакции: MO
Я правильно понимаю, что Вы сигнал снимаете с выходов "MAIN" и при этом кроме того, что уровень сигнала низкий никаких других проблем (шум, искажения и пр.) с сигналом не проявляется ? Если да, то возможно стоит попробовать снять сигнал с любого из выходов "SUB"... Если там так же уровень окажется низким, то для начала стоит провести процедуру калибровки регулятора "Volume Control" ("Master" => "Utilites" => "Recalibration"). Подробности процедуры можно посмотреть на стр. 68 мануала (он един для всей линейки сэмплеров E-Mu c EOS 4.xx). Из личного опыта - калибровать лучше "прогретый" сэмплер (т.е. включили, дали поработать минут 30, затем проводим процедуру калибровки), так же советую перед калибровкой провести инициализацию EEPROM (подробнее на стр. 27 мануала).
 
  • Like
Реакции: slava13, Vadim T. и MO
@Jazz-bass, да, с выходов main, вчера было достаточно добавить на входе в daw +30 дб, и было норм слышно с относительно терпимым сигнал/шум, позже, после разогрева сделал калибровку, предварительно сделав EEPROM по вашим рекомендациям, еще вчера по звуку после калибровки изменений не было, но колесо энкодера стало сверх чувствительным, пока в инструкции не нашел как сделать более медленную чувствительность, но может привыкну и так.

Сегодня после включения стало еще тише, чем было вчера, примерно -45 дб на максимальной громкости, попробовал с sub выхода пустить звук, та же история.. И если на входе в daw добавлять гейн, то шум уже начинает вылезать..((
 
@MO, по крайней мере теперь понятно, что проблема с выходным уровнем присутствует кроме выхода "MAIN", и по крайней мере на одном из выходов "SUB", что косвенно говорит нам о том, что возможная проблему нужно искать в каком то из мест железа/софта сэмплера, общем для всех аналоговых выходов.

Смею предположить что Вы наверняка грузили различные патчи, проверяли настройки секции "Amplifier" включая параметры модуляции, настройки секции "Mix" относящиеся к громкости патча/канала, а так же настройки секции "Input/Output" ("Headroom" / "Output Boost") - и все патчи звучали с недостаточным уровнем громкости, а в настройках ничего не вызывает сомнений...

Описываемая Вами ситуация:
Сегодня после включения стало еще тише, чем было вчера, примерно -45 дб на максимальной громкости, попробовал с sub выхода пустить звук, та же история..
позволяет предположить что, возможно это результат проведенной процедуры калибровки регулятора "Volume Control".
Что бы убедиться, что регулятор "Volume" опрашивается системой корректно нужно выполнить "Panel Test", для этого:
1. Нажимаем на панели кнопку [MASTER], далее нажатием кнопки [F1] выбираем меню "Utils" и нажатием кнопки [F5] выбираем меню "Tests".
2. Вводим пароль нажатием кнопок [1] [3] [5] [8], завершаем ввод нажатием кнопки [F6] ("OK") и попадаем в меню "Tests".
3. Нажатием кнопки [F2] "Panel" запускаем тест, в начале будет произведен тест дисплея, ждём пока дисплей "отморгается". Далее по центру дисплея должно появиться сообщение "Volume: XXX", где XXX - текущее значение положения регулятора "Volume Control. Если на дисплее какое либо другое сообщение просто немного сдвиньте регулятор "Volume" из текущего положения, текущее сообщение должно измениться на "Volume: XXX".
4. Переводим регулятор "Volume" в крайнее левое положение - при этом на экране должно быть сообщение "Volume: 000", далее плавно вращаем регулятор из крайнего левого в крайнее правое положение, при этом значение XXX в сообщении на дисплее должно плавно изменяться в диапазоне 000 - 255.
Выход из режима тестирования - нажатие кнопки [ENTER] 2 раза подряд.

Ждем результатов теста.

P.S. А скажите, Вы случайно не подключали к аппарату наушники? Если подключали в них громкость тоже низкая?
 
  • Like
Реакции: Vadim T., dromax и MO
"Input/Output" ("Headroom" / "Output Boost") - и все патчи звучали с недостаточным уровнем громкости
Да, если делать output boost, то громкость может незаметно совсем чуть-чуть прибавляется, но с ней прибавляются и легкие перегрузы иногда
Ждем результатов теста.
Проделал данный тест, ручка громкости не отзывчива (т.е отклик примерно с запозданием на 0,5-1 секунду), но работает от 0до255

Подключил наушники, аналогичен результат, когда подключаю к daw

Немного бреда:
У меня карта Focusrite Forte, в настройках входа карты поменял тип входов с линейных на гитарные и появилась возможность на нормально й громкости писать инструмент, но сигнал/шум стал -62 Дб :)
 
Тоже в порядке бреда - может обресетить его, если это возможно?

Если не восстановится - скорее всего это неисправность. Или оно всегда так было?
 
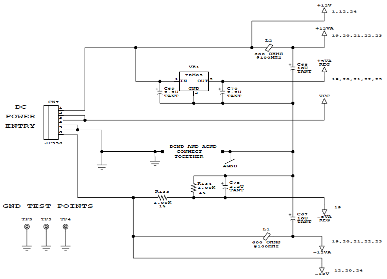
@MO, ну что же... тестировать больше особо не чего. К сожалению оч. похоже на неисправность железа... Вероятнее всего проблема либо с линией питания "-12V / -12VA" power.png, либо с цепью формирования сигнала "FETMUTE". fetmute.png Подробные схемы можно найти здесь.

@Alexander Yakuba, ТС вроде уже делал инициализацию EEPROM (пост #9), что должно было вернуть Эмуль максимально к заводским настройкам. К сожалению иная процедура "обресечивания" не предусмотрена производителем (ну либо сие нам не ведомая страшная тайна :( ).
 
Последнее редактирование:
  • Like
Реакции: MO
@Alexander Yakuba,данный прибор у меня недавно совсем появился, не могу сказать что было до этого времени(

@Jazz-bass, спасибо вам. Сейчас попробовал подключить семплер в микрофонные входы карты, все играет теперь хорошо по громкости, не знаю насколько плохо так использовать, надеюсь хуже не будет))
 
@Jazz-bass, можете подсказать, могу ли я отсоединить веник, подключить к компу и методом перетягивания скопировать акаевские и эмушные библиотеки? Увидит тогда семплер их?
 
Сейчас попробовал подключить семплер в микрофонные входы карты, все играет теперь хорошо по громкости, не знаю насколько плохо так использовать, надеюсь хуже не будет))

@MO, с одной стороны, если качество звука устраивает - то почему бы и нет. С другой стороны - с выходами прибора определенно что-то не так, ибо выходной уровень в десятки раз ниже номинального... далее Вы этот низкий уровень "разгоняете" гейном микрофонных входов карты, при этом как минимум ухудшается соотношение сигнал/шум. Полагаю, что Эмуль всё же стоит отремонтировать. ;) Блок питания у этих аппаратов - слабое место, поэтому если рассчитываете на долгую и счастливую жизнь Эмуля - ремонт и профилактика обязательны.

можете подсказать, могу ли я отсоединить веник, подключить к компу и методом перетягивания скопировать акаевские и эмушные библиотеки? Увидит тогда семплер их?

А вот тут всё совсем не просто... o_O
Вот первых нужно понять какой интерфейс у веника (может быть SCSI, или IDE), во вторых какая используется файловая система (может оказаться и не FAT), если вдруг не FAT - прийдется переформатировать веник в FAT (для чего возможно потребуется обновить ОС Эмуля). Далее прийдётся решить вопрос подключения извлеченного из Эмуля веника к компу (если он IDE - тут попроще, а если SCSI - квест обеспечен). И даже после успешного выполнения всего перечисленного просто так "перетянуть" можно будет только wav/aiff-файлы. Для открытия библиотек E-Mu/Akai на компе понадобится софт типа Chicken Systems Translator, без которого комп просто не увидит содержимого CD-дисков (или их образов) с библиотеками, которое собственно и требуется "перетягивать", ибо перетягивать сами образы бессмысленно, Эмуль их просто не увидит. Chicken Systems Translator штука хорошая но очень уж глючная.

Многие говорят, что хорошим решением является приобретение устройства SCSI2SD, оно вроде позволяет "разбить" карту памяти на разделы и монтировать отдельные разделы как веник и CD-привод, на раздел который монтируется как CD-привод каким то образом можно "закидывать" образы CD-дисков с библами...

Еще с Эмулем можно обмениваться семплами по MIDI, при помощи бесплатной программки C6 - Sysex Tool by Elektron, медленно, но в каких то случаях этого может оказаться достаточно.
 
  • Like
Реакции: MO
с одной стороны, если качество звука устраивает - то почему бы и нет. С другой стороны - с выходами прибора определенно что-то не так, ибо выходной уровень в десятки раз ниже номинального... далее Вы этот низкий уровень "разгоняете" гейном микрофонных входов карты, при этом как минимум ухудшается соотношение сигнал/шум
Сигнал/шум гораздо лучше, чем через линейные входы, но ремонтом однозначно стоит заняться, прибор мне понравился)

если он IDE - тут попроще, а если SCSI - квест обеспечен
IDE, сейчас он отключен, т.к к семплеру прошлый владелец подключил обычный CD-ROM шлейфами напрямую, в обход входа SCSI. Получается работает либо винчестер, либо сд-ром.. Потому думаю сразу забить винчестер всем что есть, тем более винчестер на 80Гб..

Chicken Systems Translator штука хорошая но очень уж глючная
Спасибо, надо разобраться с этим и понять как использовать. Один раз уделить много времени, за-то потом уже не надо будет возвращаться к этому вопросу.

Еще с Эмулем можно обмениваться семплами по MIDI, при помощи бесплатной программки C6 - Sysex Tool by Elektron, медленно, но в каких то случаях этого может оказаться достаточно.
Интересно, а редактировать с компьютера процесс редакции и пр.. можно? Т.е. типа editor'а что-то?
 
прибор мне понравился)
Мне тоже нравится. :)

IDE, сейчас он отключен, т.к к семплеру прошлый владелец подключил обычный CD-ROM шлейфами напрямую, в обход входа SCSI.
О как! А Вы уверены что это именно IDE, там еще есть "внутренний" разъём шины SCSI - IDC-50M (50pin), который очень похож на разъём шины IDE - IDC-40M, соотв. и шлейфы подключения тоже очень похожи. Спрашиваю не просто так, в своё время пробовал подключать CD-ROMы к шине IDE - ни один из доступных мне на тот момент девайсов Эмуль не увидел, пришлось разжиться SCSI-приводом. Если можно сфотографируйте модели CD-ROMа и HDD. А ещё скажите пожалуйста, какая версия EOS у вас установлена?

Спасибо, надо разобраться с этим и понять как использовать. Один раз уделить много времени, за-то потом уже не надо будет возвращаться к этому вопросу.
Да, если собрались стать уверенным Эмулеводом разбираться прийдётся со многим. :)

Интересно, а редактировать с компьютера процесс редакции и пр.. можно? Т.е. типа editor'а что-то?
Особо не заморачивался, т.к. мне оно без особой надобности, в принципе с панели всё достаточно быстро редактируется, но точно знаю что была такая прога - EOS Link, она позволяла подключить Эмуль к компьютеру посредством SCSI-интерфейса для того что бы управлять им (насколько я понял, эмуляция панели сэмплера в интерфейсе ПК + обмен сэмплами).
 
  • Like
Реакции: MO
@MO, EOS 4.7 это хорошо, значит ничего обновлять не прийдется.
Посмотрел фотографии - да, действительно в Вашем сэмплере установлен IDE HDD, а к внутреннему разъёму шины SCSI подключен CD-привод, который запитан от БП Эмуля. На самом деле, при отсутствии других вариантов, как некое временное решение - конечно место быть имеет... но всё же делать так не стоит. :)
Производителем как правило устанавливались БП Freedom Power FPS45-051212P, у которых во первых со временем гарантированно высохнут электролиты, а во вторых заявленный максимальный ток по каждому из выходных напряжений составляет: +5V / 4A, +12V / 1.5A, -12V / 0.5A. При этом, 3.5" IDE HDD обычно имеют потребление: по +5V - не более 1.2А, а по +12V - не более 0.8А (конкретно Ваш HDD потребляет еще меньше), а вот Ваш SCSI CD-привод судя по тексту на наклейке умеет "кушать" прям как не в себя: +5V / 1.5А, +12V / 2.0А. Понятно, что наверняка в режиме чтения (а "писать" что либо на CD Эмуль вряд ли умеет, хотя я могу ошибаться) он вряд ли выходит на заявленную мощность, но тем не менее это звоночек, тем более если профилактика БП ранее не производилась.
В общем в Вашем случае проблема одна - как одновременно запитать и HDD и CD-привод, не спалив при этом Эмуль :)
На самом деле проблема решаемая, самое простое - убедиться что БП Эмуля в порядке, вернуть питание НDD с внутреннего разъёма Эмуля, а для питания CD-привода приобрести доп. БП например такой. Как вариант заменить установленный БП на Mean Well PT-65B, который имеет достаточный запас мощности для питания Эмуля и всей периферии и может быть легко установлен на место штатного, единственное нужно быть внимательным - выходной разъём данного БП абсолютно аналогичен разъёму штатного БП но их цоколёвка не совпадает!
 
  • Like
Реакции: Vadim T. и MO
@Jazz-bass, решил отключить CD-привод от семплера, подскажите пожалуйста мне надо менять шлейфы внутри, чтобы подключить более правильно HDD?

Вчера попробовал залить библиотек с компа в HDD, и был очень рад увидев, что у меня в компе SATA :)
Заказал с али IDE-SATA конвертер
 
Последнее редактирование:
@Jazz-bass, ваша информация по поводу "жручески" CD очень помогла, натолкнув на мысль, что может дело в нем. Сегодня добрался и решил сделать тест. Записал с DAW в семплер луп, и... всё прекрасно по громкости))
Позже еще попробую подключить HDD, проверить как с ним работает громкость. Спасибо вам)
 
Всем привет! Дабы не плодить темы, с вашего позволения напишу здесь.
Мой старый верный друг E-mu E6400 Ultra, "заболел". Включается, чуть поработает и с тоненьким комариным писком в колонках экран выключается (перестаёт светиться), звук тоже пропадает. Лишь этот писк в колонках слышен ( он остаётся до тех пор, пока я не отожму кнопку выключения прибора). Дисплей при этом не светится, но на тёмном экране всё же видны надписи и всё прочее. Выключаю прибор, включаю снова, какое то время работает и через какое то время снова это выключение со свистом в колонках. В чём может быть проблема? Блок питания? (он у меня с середины 90-х работает в студии). Кстати, в Германии есть такой БП специально для E-MU. Это то, что доктор прописал?
 
Последнее редактирование:
Возьми компьютерный блок питания , разбери его, отпаяй лишнии провода.
 
  • Like
Реакции: Vadim T.
Последнее редактирование:
  • Like
Реакции: Vadim T. и RokoPopo
@Jazz-bass, Здравствуйте)
Вопрос с банками для меня остается открытым, прослушиваю и выбираю банки из библиотек с помощью extreme sample converter, понравившийся банк конвертирую в sf2 формат, далее с помощью chiken translator конвертирую в eos формат, после перекидываю в винчестер эмуля подключив к компу, их семплер видит, читает, но сбивается отметка loop..
В общем я что-то не верно делаю однозначно))
 
@MO, Здравствуйте! Прошу прощения, прочитал ещё вчера, но у меня всё как обычно :) - давно ещё забыл пароль от аккаунта, а восстанавливать не торопился - читать ведь и так можно, теперь нашлась причина восстановить. :)
По Вашему вопросу - не совсем понял, для чего такой сложный путь: сначала конвертация чего-то (кстати чего именно, о каких библиотеках речь?) при помощи Extreme Sample Converter в sf2, и затем из полученного sf2, при помощи Chicken System Translator конвертация в eos?
 
  • Like
Реакции: MO
@MO, попробую поделиться своим опытом:

1. Разумеется возиться с библами на CD-дисках мне не очень хотелось, потому пробовал ходить по пути конвертации, в сухом остатке:
- Chicken System Translator меня не устроил, по причинам своей общей глюкавости и не корректной конвертации именно в форматы, которые способен распознать Эмуль, причём это явление н.м.в. имеет абсолютно рандомный характер. Разумеется экспериментировал я с т.н. "народными" версиями, по вышеназванным причинам для покупки лицензии так и не созрел.
- В качестве полумеры какое то время пользовался Extreme Sample Converter, помню тоже были нюансы, но детально сейчас наверное уже не вспомню.
- Случайно обнаруженный мной E-Mu Emulator X3 внезапно стал решением большинства проблем по конвертации контента для Эмуля. Кстати софт работоспособен по сей день, сейчас я его использую на ноуте под Windows 10.
- Ещё я до сих пор пользуюсь утилиткой C6 SysEx Tool (C6 SysEx Manager) от Electron, которая позволяет по MIDI перебрасывать WAV/AIFF файлы с компа в Эмуль.

2. В процессе пришло понимание, что "дёргать" хард Эмуля туда-сюда крайне не удобно, поэтому для себя на тот момент нашёл следующее решение:
- на место дисковода 3.5" установил съёмную "корзину" для 2.5" SATA HDD, который через переходник SATA <=> PATA подключил к внутреннему интерфейсу IDE Эмуля. Повезло, "корзина" попалась не простая а с "двойным" интерфейсом SATA/USB, т.е. вынимая HDD из Эмуля я могу сразу подключить его к компу по USB. Описанная модификация у меня прижилась, модифицированный Эмуль использую по сей день (правда уже оч. редко).
Данный мод подробно описан мной на небезизвестном ресурсе Кроша. Не уверен, что могу здесь вставить ссылку на другой форум, поэтому все вопросы в личку.
3. Ну и конечно стоит упомянуть про то, как я незаслуженно игнорировал CD-привод при его наличии. :)
Дело в том, что сам Эмуль внутренними средствами довольно успешно "кушает" кучу форматов и я, на самом деле был удивлён, когда подключил CD-привод и "покормил" его дисками со всякими библиотеками.
 
  • Like
Реакции: MO

Сейчас просматривают