Прошу помощи в выборе схемы или доработке схемы дибокса из поста.
Дано.
Был Long SC, который полностью устраивал, но пришлось продать.
Остался клон API312 от AVD Audio, чисто микрофонный пред. Других предов нет.
Подключается в Digicon 24/192.
Линейных/инструментальных входов в тракте больше нет.
Цель.
Писать электрогитару в этот сетап в линию на выходе педалей перегруза (напр. Proco RAT).
Собрал схему, про которую
@digilab2 писал:
-да я тоже за screen hunter только opa1642 не советую у них мала нагрузочная способность, сюда
хороши opa1652( меньше всего жрут),ada4610-2,ad8066 (могут сифонить) ,ad8620, ada4627 (лучше всего) можно попробовать
старые 544уд2 ( своеобразный звук) и емкость с1 увеличил бы до 100-470пф , с2-полипролилен
-еще перед r1 поставил бы fb
[DOUBLEPOST=1516833963][/DOUBLEPOST]
-от аккумов лучше в любом случае , актуальней просто питание сделать в коробке от внешнего адаптера
но немного измененную под однополярное питание.
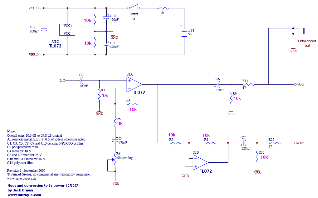
Схема такая:

Под неё вообще есть
проект готовый, по нему и собирал.
ОУ ставил какие нашел - TL072CD и NE5532, разницы особой не заметил.
Напряжение по питанию увеличил до 15В китайским DC-DC повышателем, с ним действительно хэдрум повыше.
Итог.
Если чисто DI гитару в дибокс воткнуть, без педалей напрямую, звук сносный. Чересчур верхастый относительно Лонга, мало нижней середины, видимо, с фильтром на входе связано.
Если воткнуть на вход дибокса педаль перегруза - получаем плоский Zoom 505. Видимо, клипует сам ОУ, не вывозит уровня сигнала.
Если гитара>перегруз>пред подключить, соответственно, низкий уровень сигнала, порезанные ВЧ.
Вопрос.
Как цели достичь (см. Цель).
Я вообще в правильном направлении двигаюсь, тут ди-боксом можно обойтись, чтобы педали перегруза с предом подружить?
В принципе в API-312 бывают и Hi-Z входы (что мне и нужно по сути), как-то же реализовано это.
